安徽师范大学 2024年普通高校专升本招生章程
安徽师范大学 2024年普通高校专升本招生章程
学校全称:安徽师范大学 办学层次:本科
办学类型:公办普通本科高等学校
培养地址:芜湖市九华北路 171 号(天门山校区) 联合培养院校及地址:
安徽体育运动职业技术学院:公办普通高等职业技术学 校,合肥市包河区花园大道 595 号。
合肥幼儿师范高等专科学校:公办普通高等专科学校, 合肥市新站高新区学林路 1100 号(学林路校区);合肥市新 站高新区文忠路与梅冲湖路交口(梅冲湖校区)。
1.招生计划及专业招生要求
1.1 招生专业与计划
注:(1)免文化课考试退役士兵专项计划文理兼招。
(2)所有专业学制均为 2 年。
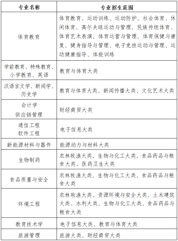
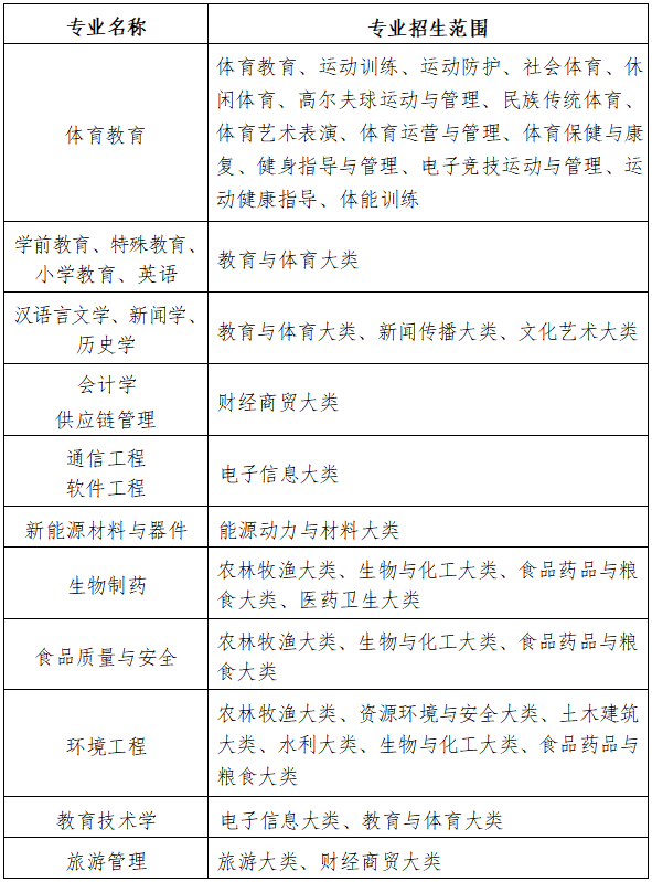
1.2 招生专业范围
注:专业大类分类标准参照教育部高等职业教育专业目录(2021年) 执行。
2.报名
2.1 报名条件
2.1.1 2024年安徽省省属普通高校(以及经过批准举办 普通高等职业教育的成人高等院校)的应届全日制普通高职 (专科)毕业生; 在安徽省应征入伍的具有普通高职(专科) 学历的退役士兵。所有考生须参加省考试院统一组织的报名,并取得考生号。身体条件符合《普通高等学校招生体检 工作指导意见》的体检要求,同时毕业专业须符合我校相应 专业招生专业范围的要求,毕业专业非以上专业(类) 的考 生不能报考我校相应专升本专业。
2.1.2 申请我校各类鼓励政策考生还须分别符合下列条件:
(1)申请三等功鼓励政策退役士兵考生:服役期间荣立三等功以上奖励。
(2)申请我校技能大赛鼓励政策的考生:
免试条件:获得中华人民共和国职业技能大赛铜牌及以上奖项,全国职业院校技能大赛、中国国际“互联网+”大 学生创新创业大赛二等奖及以上奖项,世界技能大赛、世界 职业院校技能大赛奖项。获奖的赛项须与报考的本科专业相关。
面试条件:获得省教育厅等部门联合主办的全省职业院校技能大赛一等奖或教育部等部委联合主办的全国职业院
校技能大赛三等奖及以上奖励。可申请技能大赛鼓励政策面 试的赛项名称见附件1。
2.2 报名办法及志愿填报:
2.2.1 意向报考我校且符合我校报考条件的考生(不含 在安徽省应征入伍并在外省院校完成高职(专科)学业的退 役士兵考生),请于2024年3月25 日10:00至3月29 日16:00,按照安徽省教育招生考试院印发的《安徽省2024年普通高校 专升本考试招生工作操作办法》( 皖招考〔2024〕6号)( 以 下简称操作办法 )的规定进行报名。具体报名操作流程请关注省考试院网站或微信公众号。
2.2.2 在安徽省应征入伍并在外省院校完成高职(专科)学业的退役士兵考生、申请三等功鼓励政策退役士兵考 生、技能大赛获奖鼓励政策考生请于 2024 年 3 月 25 日 10:00 至 2024 年 3 月 27 日 16:00,通过我校招生管理系统(登录 我校本科招生信息网通过【网上报名】栏目进入系统),提 交相关材料原件进行资格审核,经审核通过后,再按照《操 作办法》的规定完成报名。
在安徽省应征入伍并在外省院校完成高职(专科)学业的退役士兵考生须提供:a.承诺书(附件 2);b.申请表(附 件 3);c.身份证原件(人像面和国徽面复印在一张纸上); d. 退出现役证原件或退出现役证明;e.毕业证书 (或加盖学 校学籍管理章的包含就读学校、专业、毕业时间等信息的学 籍管理系统页面截图)原件。
申请三等功鼓励政策退役士兵考生须提供:a.承诺书(附件 2);b.申请表(附件 3);c.身份证原件(人像面和 国徽面复印在一张纸上);d. 退出现役证原件或退出现役证明;e.立功受奖证书原件;f.毕业证书 (或加盖学校学籍管 理章的包含就读学校、专业、毕业时间等信息的学籍管理系 统页面截图)原件。
申请技能大赛获奖鼓励政策考生须提供:a.承诺书(附 件 2);b.申请表(附件 3);c.身份证原件(人像面和国徽 面复印在一张纸上);d.获奖证书原件;e.学籍证明(加盖 学校学籍管理章的包含就读学校、专业、毕业时间等信息的 学籍管理系统页面截图)。
未按要求提交材料的视为放弃享受鼓励政策。考生填报 的信息和提交的材料实行承诺制,考生本人对所填报信息和 提交材料的真实性负责。对于填报提交虚假信息或材料获取 考试录取资格的,将按照教育部相关规定予以处理,并记入 国家教育考试诚信档案。
2.2.3 专升本志愿分为 A 段和 B 段,其中A 段为专项计 划志愿,含免文化课考试退役士兵专项计划、非免试退役士 兵专项计划和建档立卡考生专项计划。B 段为非专项计划志愿。符合条件的考生可兼报 A 段、B 段志愿。
意向报考我校的考生,填报志愿时须仔细阅读我校招生 章程,综合考虑招生专业相关要求、专业课考试时间、综合考查安排等因素,避免因考试时间冲突导致填报的志愿无效。
2.3 资格审核
2.3.1 根据《操作办法》 规定,考生报考资格由毕业院校进行审核,审核未通过者不具备我校报名资格。我校将对报考免文化课考试退役士兵专项计划考生资格进行复审。
2.3.2 申请三等功鼓励政策和申请技能大赛鼓励政策的考生资格通过考生提供的证明材料进行审核。审核未通过 的不享受相应鼓励政策,可参加 2024 年普通高校专升本公共课、专业课考试。
考生在报名期间应随时关注审核结果,审核不过的及时修正,未及时更正信息提交重新审核的,遗留问题由考生本 人负责。
2.4 缴费
报名考试费按《操作办法》执行,我校不再另外收取其他报名考试费用。缴费截止时间为 2024 年 3 月 31 日 17:00, 逾期未缴费考生视为放弃报名。
2.5 打印准考证
公共课按《操作办法》 执行。专业课请于考前一周登录我校本科招生信息网,查询具体考试安排并打印专业课考试准考证。
3.考试
3.1 考试科目
考试科目由 “2 门公共课(各 150 分)+2 门专业课(各 150 分)”组成,其中公共课由省教育招生考试院组织统考, 专业课由我校组织考试。
专业课考试科目:
各专业课考试大纲及参考书目见附件 4,其中体育教育 专业实行“理论考试+实践测试”的模式。免文化课考试退役士兵专项考生和技能大赛获奖鼓励政策的面试考生实行 面试考核,主要考查职业适应性和职业素养。
3.2 考试时间和地点
公共课考试地点按《操作办法》编排。专业课考试地点 设在安徽师范大学花津校区教学楼,具体考场安排详见专业 课考试准考证。符合文化课免试条件且填报 B 段非专项计划 志愿的退役士兵须参加公共课和专业课的科目考试。
注:技能大赛获奖鼓励政策的面试考生和免文化课考试退 役士兵考生的面试时间为 4 月 8 日,具体时间和地点将通过 我校本科招生信息网另行发布通知,请密切关注,并保持手 机畅通。
3.3 成绩公布及复核
公共课按《操作办法》 执行。专业课考试和面试考核结 束一周后,均可登录我校本科招生信息网查询。考生如对成 绩有异议,可在规定时间内登录我校本科招生信息网申请成 绩复核,具体安排另行通知。
4.录取
4.1 总体原则
所有专业按照《安徽省教育厅关于印发安徽省普通高职 (专科) 层次升入本科教育培养工作实施方案的通知》(皖教高〔2020〕2 号)、《关于做好大中专等学校学生应征入伍 工作的通知》(皖征〔2020〕7 号)和《操作办法》文件精神, 择优录取,公平竞争,公正选拔。
一志愿批次、调剂志愿批次均先进行 A 段录取,再进行 B 段录取。已被任何院校 A 段录取的考生,不再具备我校 B 段录取资格。
4.2 录取细则
严格按照安徽省教育厅下达的招生计划和我校以下录 取细则,结合考生志愿进行录取。
4.2.1 申请三等功鼓励政策的退役士兵考生:通过我校 资格审核,公示无异议后,按考生填报的志愿免试录取。
4.2.2 申请技能大赛获奖鼓励政策考生:经过我校资格 审核,具备免试资格的,公示无异议后,按考生填报的志愿 免试录取;具备面试资格的,须参加我校组织的面试,面试 合格后按考生填报的志愿,根据面试成绩从高分到低分排 序,择优录取,名额不超过该专业总计划的 5%。若出现同分 考生,则参考考生获奖级别、高职(专科) 期间专业必修课 学习等情况择优录取。未通过面试者可参加 2024 年普通高校专升本公共课、专业课考试。
4.2.3 一志愿 A 段(专项类计划)
(1)报考 A 段免文化课考试退役士兵专项计划的考生: 参加我校组织的面试考核,考核成绩合格的考生根据其成绩 从高分到低分排序,按该专项招生计划数择优录取,若出现
同分考生,则参考考生高职(专科)期间专业必修课学习等 情况择优录取。
(2)报考 A 段非免试退役士兵专项计划、A 段建档立卡 专项计划的考生:在达到公共课省控合格线的基础上,根据 考生考试总成绩从高分到低分排序,按相应专项招生计划数 择优录取。各专业总成绩计算方法及同分排序规则和一志愿 B 段(非专项类计划)相同。
4.2.4 一志愿 B 段(非专项类计划)
在达到公共课省控合格线的基础上,各专业根据考生考 试总成绩(体育教育专业按综合分)和计划数,从高分到低 分排序,择优录取。
(1)体育教育专业综合分计算公式如下:综合分=公共 课总成绩*80%+专业课总成绩*120%。综合分相同时,按专业 课总成绩从高到低依次录取,若专业课总成绩相同,则按专 业课科目一、专业实践 100 米跑的科目顺序及分数从高到低 依次录取,若最后一名出现并列情况,则按照考生提供带有 学校公章的高职(专科) 期间学业考试成绩作为录取参考。
(2)其他专业考生总成绩(各科考试成绩总和)相同 时,按专业课总成绩从高到低依次录取,若专业课总成绩相 同,则按专业课科目一、公共课英语科目顺序及分数从高到 低依次录取,若最后一名出现并列情况,则按照考生提供带 有学校公章的高职(专科)期间学业考试成绩作为录取参考。
4.3 计划调整原则
若一志愿招生专业合格生源不均衡,我校将进行计划调整。调整顺序依次为:A 段专业内计划调整、A 段专业间计 划调整、B 段专业间计划调整、A-B 段间计划调整、外校生 源调剂。
4.3.1 A 段计划调整
(1)A 段专业内计划调整
A 段同一专业内各专项计划因线上合格生源不足未能完 成的,剩余计划按合格生源与计划数的比例调入合格生源充 足的同专业其他专项计划。
(2)A 段专业间计划调整
A 段同一专业内各专项计划经调整后还有剩余,则将未 完成的计划按合格生源与计划数的比例调入合格生源充足 的其他 A 段专业。
4.3.2 B 段专业间计划调整
B 段各专业计划因线上合格生源不足未能完成的,剩余 计划按合格生源与计划数的比例调入合格生源充足的其他 B 段专业。
4.3.3 A-B 段间计划调整
A 段、B 段分别进行专业间计划调整后,若 A、B 段之间 生源、剩余计划不平衡,则按各专业的合格生源与计划数的 比例进行 A-B 段间计划调整。调整的顺序是首先同专业 A-B 段间进行调整,若仍不平衡,则进行 A-B 段间跨专业调整。
4.3.4 外校生源调剂(调剂志愿)
若一志愿批次各专业经计划调整录取后仍有未完成的 招生计划,将按照省考试院的统一要求向社会公布缺额计划,并在规定时间内接受校外未录取考生生源调剂。
(1)申请调剂免文化课考试退役士兵专项缺额计划的考生须符合以下全部条件:a.具备免文化课考试退役士兵专 项计划的报考资格;b.毕业专业须符合我校招生专业范围要 求;c.考生申请调剂的专业与原报考专业名称一致、类别一 致,不接受跨专业、跨类别调剂。
(2)申请调剂非免试退役士兵专项、建档立卡专项及 其他非专项类缺额计划的考生须符合以下全部条件:a.毕业 专业须符合我校招生专业范围要求;b.考生申请调剂的专业 与原报考专业名称一致、类别一致、公共课和专业课考试科 目一致,不接受跨专业、跨类别调剂;c.公共课达到省控线 且未被任何学校录取。
外校生源调剂录取原则与本校生源录取原则相同。
根据第一轮调剂录取后计划完成情况,视情况可进行第 二轮调剂,具体时间安排和办法在省考试院网站和微信公众号发布。
4.4 录取结果查询
考生录取结果在我校本科招生信息网发布,请考生自行 登录查询。
5.报到注册
新生持录取通知书、高职(专科)毕业证书、身份证等 材料在我校规定的时间内报到入学。无故不按期报到的视为 放弃入学资格。报到时不能提供相关材料,或所提供材料与 报名时不一致的,不予办理入学手续,其入学资格无效。对录取后未报到、自行放弃入学资格的免试退役士兵考生,不 再享受免试专升本政策。考生不得跨省重复报名参加专升本 等普通高校招生录取,否则一切遗留问题由考生本人负责。 如考生不能按期毕业、重复录取等原因造成无法入学后果,由考生本人负责。
6.资格复查
新生入学后,我校根据招生政策、录取标准、《普通高 等学校招生体检工作指导意见》及学籍管理相关规定,对新 生报考及录取资格进行复查,对不符合条件或有弄虚作假、 违纪舞弊行为的,取消入学资格,并按照相关规定予以处理, 由此产生的一切后果由考生自负。
7.学籍学历管理及待遇
普通专升本学生学制 2 年,在校学习期间不可转专业, 学籍管理按照我校有关学籍管理办法执行。
普通专升本学生按照学校人才培养方案修完规定课程, 成绩合格,符合毕业条件,学校颁发国家规定的普通高等学 校本科学历证书。按照《教育部关于当前加强高等学校学历 证书规范管理的通知》(教学〔2002〕15 号)精神, 毕业证 书的内容填写“在本校××专业专科起点本科学习”,学习 时间按进入本科阶段学习的实际时间填写;符合学校学士学 位授予条件的授予相应学士学位。
学费标准与普通本科相应专业学费标准相同。收费标准 如有变更,以物价主管部门核准的最新收费标准执行。
普通高校专升本学生毕业时,执行国家本科毕业生的有关就业政策。
8.资助政策
普通专升本学生在校期间享受与普通本科生相同的资助政策,具体政策请查阅安徽师范大学学生工作处网站公布 的相关资助制度。
9.违规处理
在报名、考试中违规的考生及有关工作人员,严格按照 《国家教育考试违规处理办法》和教育部有关文件规定处理; 涉嫌违法的,移送司法机关,依照《中华人民共和国刑法》等追究其法律责任。
10.其他须知
10.1 考生本人应坚持诚信的原则, 报名所填报材料必 须真实。
10.2 我校普通专升本招生考试各项工作在学校普通专 升本招生考试工作领导小组统一领导下进行,校纪检监察部 门全程监督。
10.3 安徽师范大学本科招生信息网
https://zsxx.ahnu.edu.cn 是我校相关招生考试、录取信息 发布的唯一渠道,请广大考生主动及时关注,学校不再具体 通知考生本人,考生因个人原因造成后果的由考生本人承担。
10.4 本校承诺严格执行国家招生政策,坚决杜绝任何形 式的有偿招生,坚决杜绝本校教职工参与任何中介机构或辅 导机构教学、讲座等活动。以学校名义进行非法招生宣传、
培训等活动的中介机构或个人,本校将依法追究其责任。学 校举报电话:0553-5910017;安徽省教育招生考试院举报电 话:0551-63619961,举报信箱: jiancha@ahedu.gov.cn。
11.联系方式
电话:0553-5910161
邮箱:asdzsb@ahnu.edu.cn
本章程由安徽师范大学招生就业处负责解释。







